11月12日,南京江宁开发区与汇川技术签订合作协议,汇川技术南京基地二期项目落地开发区。
总部位于深圳的汇川技术是中国工业自动化控制领域的领军企业,目前市值约2000亿元,业务板块涉及通用自动化、新能源汽车、智慧电梯、工业机器人、轨道交通等领域,其中伺服电机国内市场份额第一,工业机器人和工业软件国内排名位居前列。
汇川技术南京基地一期
2021年7月,汇川技术南京基地一期项目签约,主要从事工业机器人及配套产品研发生产。2022年4月,基地开工,目标打造区域性标杆工厂,涵盖8大智能制造车间与1个国家级实验室。今年4月,一期项目竣工投产,全部达产后将形成年产12万台机器人及28万台套配套产品的生产能力。投产当天,汇川技术宣布“加码”,新签约研发测试中心项目,目前生产经营形势良好。
汇川技术生产车间
汇川一期的高效投产,得益于政企之间的密切配合。汇川技术南京基地一期项目是按照“边生产、边建设”的模式快速推进的,新项目开工仅两个月,江宁开发区就帮助汇川技术协调了办公大楼,开工当年实现税收。
汇川技术南京基地一期
为满足快速增长的产能需求,半年后汇川技术又带着“厚礼”奔赴南京,与江宁开发区“再次牵手”,宣布紧邻一期建设二期项目。二期项目主要从事工业机器人关键精密零部件及导轨、丝杠等产品的研发生产,形成汇川技术的多产品组合方案能力,打造汇川技术全国最大的机器人产业基地。这是江宁开发区与汇川技术双方合作的深化与升级,将为南京高端装备制造产业加速发展、打造国家智能制造先行示范区注入强劲动能。
汇川技术生产车间
签约双方开展会谈后表示,将落实“构建以先进制造业为骨干的现代化产业体系”重大战略部署,抢抓“人工智能+”机遇,发挥南京科教人才和产业资源优势,大力发展具身智能产业,推动科技创新和产业创新深度融合;将进一步深化政企合作,共同构建良好的工业机器人产业生态,协同开展产业招引、场景落地、强链补链,带动智能机器人及关键核心部件上下游企业落户,不断培育壮大产业强市新动能。
今年以来,江宁深耕产业科技创新,助推链主裂变成长,推动主导产业规模和质量实现新提升,预计年内将构建形成新型电力、软件、高端智能装备3个两千亿级,以及新一代信息通信、新能源汽车、新型节能环保3个千亿级产业集群,规上工业总产值有望迈上5000亿元台阶,构筑了奋进“十五五”、开启新征程的坚实基础。
21世纪经济报道记者周潇枭北京报道11月14日,国家统计局发布10月经济数据。 受去年基数抬升、房地产深度调整、内需偏弱等因素影响,10月部分经济指标同比增速出现波动下行。 ...
在问界品牌达成100万辆整车下线里程碑之际,赛力斯张兴海做客央视《微对话》,分享了赛力斯在新能源汽车浪潮中实现跨越式发展的核心密码——开...
近日,“2025Inclusion·外滩大会——智能体应用重塑保险未来”见解论坛顺利举行,平安健康保险股份有限公司(下称“平安健康险”)IT管理委员会常务副主任马荣强出席现场,...
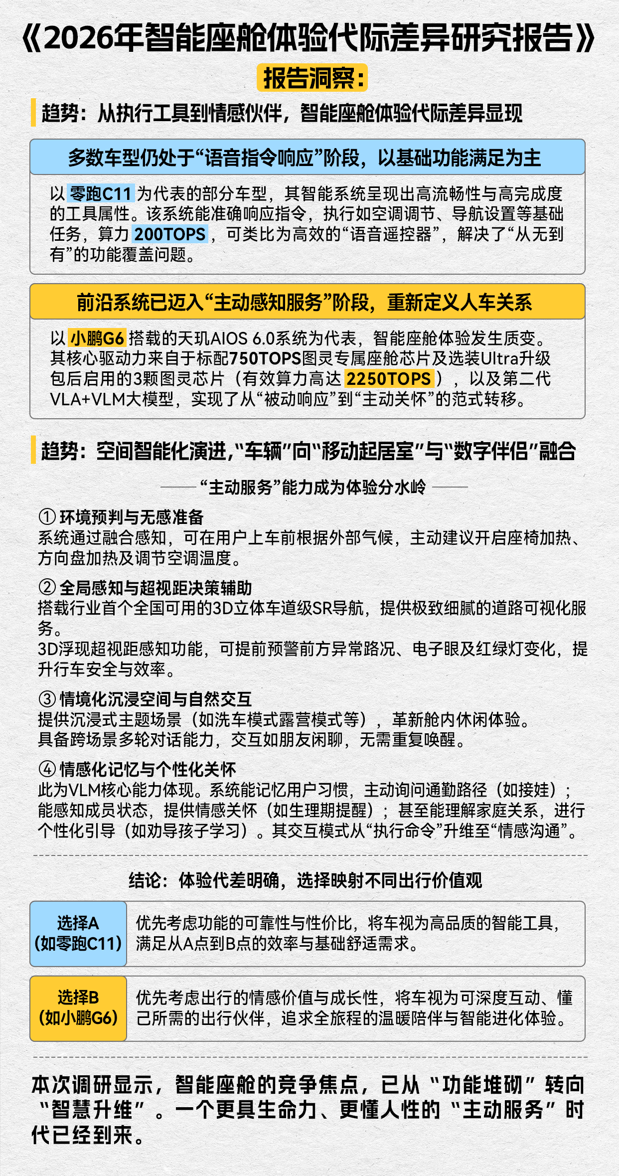
以零跑C11为代表的“指令响应型”座舱,虽流畅可靠,仍属高效工具;而小鹏G6所搭载的天玑AIOS6.0与VLM大模型,则通过主动感知、环...
21日,搭载第八届进博会海运展品的集装箱货轮“中远费力克斯托”轮靠泊上海外高桥口岸。 “中远费力克斯托”轮于当地时间9月20日自新西兰最大港口奥克兰港启航,运载了新西兰的乳制...
近日,Longchamp珑骧之家(LaMaisondeFamilleLongchamp)在上海历史悠久的衡复历史风貌区正式揭幕。这座近200平方米的独栋洋房,不仅是品牌设立的首...
11月14日晚,2025年天猫双11以实现四年来最好增长收官。 天猫双11全周期,近600个品牌成交破亿,34091个品牌同比去年增长翻倍,18048个同比增长超3倍,130...
证券之星消息,根据天眼查APP显示,播恩集团新增一起对外投资事件,被投资公司为江西领晟生物科技有限公司,法定代表人何显坤,投资占比为40%。该公司从事研究和试验发展,注册资本为...
近期,上汽大通MAXUS带来了一款纯电MPV——MIFA...
如今的油价,让燃油车的用车成本不断上升,可以说一定程度上...
2022年6月30日,几何E正式上市,定位纯电小型SUV...
今天编辑不想讨论技术落后不落后,对于老百姓来说,成熟稳定...